Hidden fees are one of the top reasons online shoppers abandon their carts. In fact, 14% of U.S. consumers say extra costs at checkout, like taxes and shipping, are the main reason they leave a cart behind,1 costing brands thousands in potential monthly revenue. The issue isn’t the extra fees themselves but that they weren’t clearly communicated from the start.
Take junk fees from online ticket purchases, for example. Many customers have had the frustrating experience of selecting affordable tickets for a concert or event, only to reach the final checkout page and discover a stack of hidden service charges, handling fees, and processing costs that nearly double the total price. This bait-and-switch tactic has made consumers wary and reactive to any surprise fees.
In the case of online shopping, buyers know that almost every order will incur taxes and shipping fees, but they want to see an accurate and itemized presentation of those costs upfront. Failure to communicate these extra charges, along with other details like product descriptions, stock availability, shipping options, total costs, delivery promises, and return policies, can make end consumers lose trust in your brand.
Say a customer finds your product and decides to add five items to the cart. But once they go to the checkout page, they’re hit with surprises: only three are actually in stock, the delivery is in 2 days, but it is not made clear if it will or won’t be affected by an upcoming holiday, and the total is suddenly $15 more than expected.
When information isn’t clear and accurate at each stage in the buying journey, you increase the chances that the customer will abandon their cart. But clear, proactive communication can help offset these various points of friction. A message explaining the sudden change in stock availability, a notice on how the holiday may delay delivery by X number of days, a note about how the product price excludes taxes. Details like these show the customer that your brand is paying attention.
Of all the elements at checkout, clearly communicating taxes is often the hardest challenge for e-commerce brands. Unlike shipping, which is typically a flat rate or free after a price threshold when well-managed by a modern fulfillment provider, taxes vary depending on the product category, the location of a brand’s fulfillment center or warehouse, the location of the end consumer, and the country of origin if the product was imported. This variability makes it incredibly difficult for brands to calculate and display taxes accurately across platforms in real time. This complexity grows with scale as brands expand into more sales channels and new geographic markets, or offer broader product ranges.
While managing in-cart taxes may be difficult, it’s solvable. And the solution lies with your commerce enablement and fulfillment system.
Why Are Taxes So Complicated?
No two customers are taxed exactly the same way. That’s not hyperbole—it’s the reality of a fragmented global tax system that treats online purchases differently.
Note that what follows should not be considered tax advice. Sales tax regulations are subject to change and your local and federal governments. That said, there are common factors that typically influence in-cart sales tax computations:
Origin and Destination
Tax rules change depending on where your customer lives. Sales tax isn’t set at the federal level in the U.S. Though the federal government could theoretically levy a nationwide sales tax under Article I Section 8 of the U.S. Constitution, Congress has declined to do so.2 Currently, taxes are defined by state, city, county, and special tax districts.3 But not all states impose sales taxes at every level of jurisdiction.
For instance, Alaska does not have a state-level sales tax but allows local governments to levy their own.4 As a result, someone in one ZIP code could be charged a different rate than someone just a few blocks away. To figure out how much tax to charge, brands need to know whether a state uses origin or destination tax sourcing.5
In origin-based states, the tax rate is determined by the location where the order is shipped from, typically the seller’s warehouse or fulfillment center. In destination-based states, the tax is calculated based on the buyer’s shipping address. There is one state that uses mixed sourcing. Meanwhile, four states don’t charge sales taxes at all.

However, the final tax rate will depend on whether the sale is intrastate or out-of-state. Here’s a breakdown:

For example, if your warehouse is in Arizona and a customer places an order for delivery within the state, the tax applied would be based on the rules tied to the warehouse address. But if you’re fulfilling that same order from a warehouse in Colorado, you’d need to apply the rate that matches the buyer’s shipping address in Arizona.6 That could mean a different state rate and possibly additional local taxes.
Moreover, in California, city, county, and state taxes for intrastate sales are origin-based, and any extra local district taxes are based on the buyer’s address.7 However, for sales to customers outside California, all taxes are destination-based.
Product-specific Rules
Each state has different sales tax rules depending on the product category. Some states don’t tax clothing if they are priced below a threshold. Some tax groceries, but not soda. Some exempt electronics, but only if they are used for school or business. The list goes on.
Now, you not only have to consider jurisdiction-based tax implications, but also product categories. This compounded complexity, when multiplied across thousands of SKUs and tens of thousands of orders, can become a logistical nightmare for brands, especially when it’s a mixed cart. And more often than not, that is almost always the case.
Here’s how sales tax for mixed carts can become complicated:
When both taxable and non-taxable items are bundled together and sold as a single unit—like a gift basket or a product kit—rules vary widely by state:
Some states require sales tax to be applied to the full price of the bundle or kit.
Others allow the retailer to collect and remit tax only on the taxable items.
In some cases, if the taxable portion is considered de minimis (typically defined as 10% or less of the total sales price), the entire amount may be exempt from sales tax.8
When mixed items aren’t bundled—just grouped in a package and shipped together—some states apply sales tax to the entire order, even if the exempt items are listed separately. While other states will levy taxes only on the eligible items in the cart, regardless of how they are presented on the invoice.
So if a customer places an order with four items and only one qualifies for a tax exemption, your fulfillment system must be able to instantly identify that distinction and apply the correct tax rules to each item. Failing to get this right can either: overcharge the customer and risk damaging your brand reputation, not to mention the avoidable support costs to process refunds, or undercharge and face compliance issues.
To get it right, your e-commerce platform, tax engine, and fulfillment system need to be in sync so that the correct tax logic is consistently applied for every product, in every location, every time.
Shipping Fees
Some states tax shipping fees; others don’t. In some cases, it depends on whether the shipping cost is bundled with the item price or listed as a separate line item at checkout.
Here are a few typical scenarios brands need to factor in:
A state may consider a separately listed shipping fee exempt from tax, while another may tax it regardless of how it appears on the invoice.
During a free shipping promotion, some states treat the shipping fee as “included” in the product price. So, the cost of shipping, even though it's not explicitly charged, is considered part of the total taxable amount. This means the entire cart value, including what would have been the shipping cost, becomes taxable.
For mixed orders containing both taxable and exempt items, some jurisdictions require the shipping cost to be split and taxed proportionally. Others take a majority-rules approach: shipping is fully taxable if most of the items in the order are taxable, and fully non-taxable if the majority of items are exempt.

Shipping-related tax differences become harder to manage as order volume increases. Manually handling these decisions is not sustainable, especially during sales spikes, seasonal peaks, or promotional campaigns with variable shipping options.
International Sourcing and Fulfillment
For brands that source raw materials and/or finished products from abroad, the cost to import in bulk into the US can become very expensive with added duties and taxes on top of the cost of goods and transport. The end of the de minimis exemption, ongoing trade disputes, and rapidly shifting tariff schedules have also made these costs far less predictable, introducing a level of volatility that makes forecasting margins significantly more complex.
One effective strategy to reduce these costs is to utilize a bonded warehouse or a Free Trade Zone (FTZ). Bonded warehouses are facilities licensed and regulated by U.S. Customs, where goods can be stored without paying duties until they leave the facility for U.S. consumption.9 FTZs are geographically defined areas in a country where goods can be received, stored, assembled, reconfigured, or even manufactured without incurring duties upfront.10 In both cases, if the goods are re-exported, they are exempt from U.S. import duties entirely.
But just as brands face tax and duty challenges when importing goods into the U.S., international customers often face their own set of surprises when ordering from U.S.-based stores. A common frustration is being asked to pay value-added tax (VAT), import duties, or local courier handling fees upon delivery, even when they’ve already paid in full during checkout. This usually stems from the limitations of many e-commerce platforms which aren’t equipped to calculate or display international tax obligations in real time.
For brands that source and fulfill across borders, a reliable, integrated fulfillment infrastructure and tax system is essential for maintaining compliance, protecting margins, and delivering a seamless customer experience in global markets.
Providing Reliable Tax Estimates
So, with all this complexity around sales taxes, how do some brands calculate and show them to the customer?
Most e-commerce platforms display an estimated sales tax at checkout. However, some brands do it without offering a clear explanation of what it means.
In many cases, customers are left digging through the FAQ or help pages for clarification. Without clear labels, some online shoppers may even assume that the estimate is final, only to be surprised later by a higher charge on their invoice.

Some brands are more proactive and include an icon (usually a “?”) next to the tax estimate, which customers can hover over to display a tooltip explaining that the final tax amount will be calculated after the order is processed, and that a confirmation will follow via text or email.
But there are cases where a customer already has a confirmation email with the final sales tax, only to receive another email hours later with an updated amount. Great if it’s lower, but when they see that the second final tax has increased, it can cause extreme frustration. In the worst cases, some aren’t notified at all and only notice the difference once their account is charged.
This lack of transparency raises serious concerns about the credibility of your business.
Tax Accuracy in E-commerce
E-commerce brands should always aim for clarity, accuracy, and consistency in how they communicate tax information at every stage of the buying journey for every order.
To make that possible, brands need automated workflows that can pull in the right data and apply tax logic accurately in real time. Doing this effectively requires an integrated fulfillment system that is programmed to follow a clear decision framework in determining and calculating sales tax:
Step 1: Identifying the Shipping Destination
At checkout, the system must capture the customer’s complete shipping address. This enables automated identification of the applicable tax jurisdiction, that is, whether the order is subject to destination-based or origin-based rules, or whether the destination state is sales-tax exempt. Detailed address inputs, including city and ZIP code, are necessary to further determine if local or district-level taxes apply.
Step 2: Choosing the Fulfillment Origin
The system should be able to instantly identify which warehouse or fulfillment center is best positioned to fulfill the order. This origin point is critical to classifying the transaction as either intra-state or out-of-state. For out-of-state shipments, you'll need to determine whether your business has nexus in that state.
Step 3: Classifying the Product/s
The system must correctly tag each SKU in the cart by product category. This allows the tax engine to apply the correct tax treatment based on how the jurisdiction defines and taxes each product type. Accurate HS Code classification ensures the correct duties and taxes are applied at checkout. Errors here can lead to under- or over-collection, shipment delays, or poor customer experiences.
To support this, brands should leverage automated classification tools and expert-backed data. Solutions like Stord, through partnerships with providers like OpenBorder, help ensure HS Codes are properly assigned and maintained at checkout.
Step 4: Applying Tax on Shipping Fee
The system should apply the correct shipping tax rate based on the applicable laws of the jurisdiction determined in the previous steps. Best practice is to list shipping as a separate line item during checkout and on the invoice to ensure transparency and enable tax to be excluded wherever legally allowed.
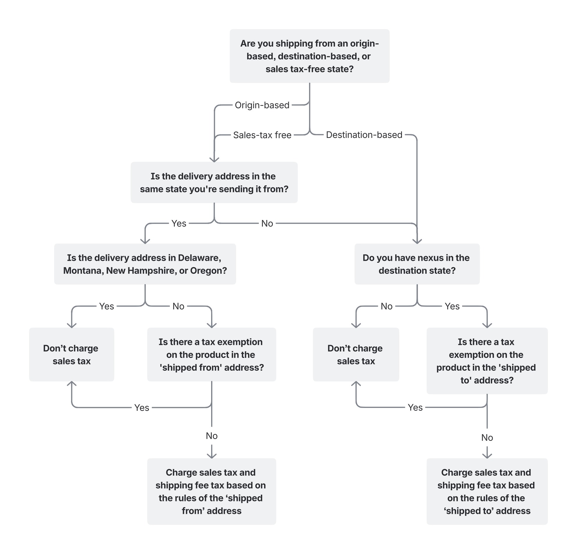
Here’s a simple decision flowchart showing how your fulfillment system can determine when and how to charge accurate sales tax. It’s a general-use example and not exhaustive, but it outlines the key steps most systems should follow:

It’s clear how ad hoc processes make it extremely difficult to maintain consistency between the taxes at checkout and the actual fulfillment activity. An integrated commerce enablement and fulfillment system is often the only viable way to manage this complexity at scale without compromising the customer experience.
That need for integration becomes even more pronounced when selling internationally. Unlike most providers that rely on estimates, Stord’s robust duties and taxes calculator, powered by OpenBorder, delivers guaranteed landed costs, giving customers confidence in the total price they see before completing their purchase. Duties and taxes are also collected and remitted on behalf of brands, removing operational complexity and lowering the barrier to global expansion. Combined with Delivered Duty Paid (DDP) or Delivered Duty Unpaid (DDU)11 shipping options and an optimized international checkout experience, this creates a seamless path for brands to scale globally and maximize conversion.
Optimizing Routing to Drive Real Savings for Customers
Since tax rates are influenced by location, there is significant potential in using fulfillment to drive cost savings for consumers. Other than ensuring the product arrives at the shopper’s door on time, you can also leverage routing decisions to help secure the most cost-effective rates for shipping and taxes.
After all, high extra costs at checkout can make almost 40% of online shoppers abandon their cart.1 Providing a fulfillment option that lowers the customer’s total cost without sacrificing speed or reliability can reduce friction at checkout and drive higher conversion.
This can be possible with a fulfillment setup supported by an integrated e-commerce software. Brands that continue to operate with fragmented systems, even with highly distributed networks, can still fall behind in delivering a competitive buying experience.
One solution is to partner with a commerce enablement and fulfillment provider, like Stord, that can give you the flexibility to tap into a well-established multinode network and provide real-time visibility into critical fulfillment data. Stord’s partnership with OpenBorder, a trusted provider of global trade compliance and cross-border solutions, also helps reduce the burden of tax compliance.
With these integrated capabilities, brands can instantly identify the jurisdictions and product categories tied to any given order, and then quickly determine the optimal warehouse locations for storing inventory, the best point of origin, and the route that offers the best rate for taxes and shipping while consistently meeting delivery promises.
Turn Tax Into a Trust Signal That Drives Conversion
Taxes will always be complex. But complexity isn’t the problem, opacity is. Customers don’t know how hard it is to calculate taxes accurately in real time. They just expect it to be right and clear. Any ambiguity, confusion, or inconsistency hurts the trust they’ve built with your brand.
Resolving tax complexity doesn’t need a complete overhaul of existing systems. It requires reframing tax as part of the consumer experience. When sales taxes are calculated and presented accurately upfront, it becomes a signal of reliability that reinforces trust at critical points in the buying journey. And that trust is what drives conversions.
Get started with Stord
Want to explore how Stord can help your brand simplify sales tax compliance and boost cart conversion with accurate, upfront cost calculation? Click below to learn more.







